Проверка заданий на отверстия включает обработку файла задания в Signal, Revit и Navisworks. Результаты проверки и замечания фиксируются в отчет проверки модели. Общая схема проверки и условные обозначения представлены ниже.
Важно: следовать блок-схеме и двигаться сверху вниз поэтапно при проверке. Слева от блок-схемы даны подсказки.





Этапы проверки включают в себя следующие шаги:
- Signal. Выполняется проверка на удаленные отверстия, сравнение версий и получение ID новых и измененных элементов.
- Revit. Осуществляются проверки параметров и выполняется выгрузка файла NWC для следующего этапа.
- Navisworks. Осуществляется проверка корректности положения отверстий в пространстве модели.
- Формируется отчет на основе шаблонного чек-листа (далее по тексту «отчет»).
1 этап: Signal.
В Signal выполняется проверка на удаленные отверстия путем сравнения с предыдущей версией файла задания, а также формируется сводный файл Excel сравнения моделей.
Схема этапа:

Когда приходит новое задание на отверстия, может возникнуть две ситуации:
- Файл задания приходит впервые и имеет версию v1;
- Файл задания приходит повторно и имеет любую другую версию, отличную от v1.
В первом случае Signal не используется для поиска удаленных отверстий, а сразу скачивается модель, все отверстия считаются новыми.
Во втором случае осуществляется сравнение актуальной и предыдущей версии файла задания, проводится проверка на удаленные отверстия, а также получение ID новых и измененных отверстий. Затем скачивается актуальный файл задания.

После нажатия откроется окно выбора версий:

Модель А (1) – это актуальный файл задание, Модель В (2) – это предыдущая версия файла задания. После выбора данных моделей необходимо нажать на кнопку «Сравнить» (3).
После проведения сравнения Signal отображает окно «Изменения» см. рисунок ниже. В этом окне необходимо убедиться, что количество удаленных отверстий равно нулю (1). Затем следует скачать файл Excel с перечнем измененных и добавленных элементов (2), а также актуальную модель Revit. В файле Excel содержатся ID элементов, которые нужно скопировать и найти в модели Revit, чтобы проверить, что у элементов указан актуальный номер изменения.

2 этап: Revit.
Проводится проверка заполнения параметров.
Схема этапа:

Скачанный файл задания нужно разместить в папке проекта в разделе, предназначенном для проверки отверстий.
Далее необходимо открыть модель (все рабочие наборы должны быть открыты и отображены на виде) и сформировать новый 3D-вид. На виде – скрыть все связи через окно «Видимость/Графика»:

Проверка параметра «ИНЖ_Отв_Номер_Изм» проводится следующим образом:
2. При наличии файла сравнения необходимо обработать его и получить перечень ID новых и измененных отверстий (статусы added и modified соответственно), а также перечень ID.

3. С помощью перечня ID в модели проверяется номер изменения (параметр «ИНЖ_Отв_Номер_Изм») – для всех измененных и добавленных отверстий он должен быть актуальным:

Остальные параметры проверяются с помощью плагина DiRoots:

Перечень параметров для проверки пункты 4-12 отчета:
4-6. Параметры расположения:
⠀⠀4. «Номер корпуса»;
⠀⠀5. «Номер секции»;
⠀⠀6. «Этаж»;
7. Указан раздел АР\КР\оба параметр «ИНЖ_Отв_Задание_АР» и «ИНЖ_Отв_Задание_КР»;
8. «Отметка от уровня» меньше расстояния между уровнями;
9. Совпадает тип системы и рабочего набора. Параметр «ИНЖ_Отв_ТипСистемы»;
10. Значение параметра «ИНЖ_Отв_Номер» не повторяется;
11. Значение параметра «ИНЖ_Отв_Номер» должно соответствовать диапазону, определённому для указанного значения параметра «ИНЖ_Отв_ТипСистемы»;
Диапазон:
- ОВ1 — 1000 — 1999;
- ОВ2 — 2000 — 2999;
- ОВ3 — 3000 — 3999;
- ВК — 4000 — 4999;
- СС — 5000 — 5999;
- ЭОМ — 6000 — 6999;
- ИНЖ — 7000 — 7999.
Примечание
В АР маркировка отверстий выполняется по параметру «ИНЖ_Отв_Номер», чтобы при просмотре PDF-версий без открытия модели можно было однозначно определить принадлежность отверстия к системе. В КР маркировка отверстий выполняется по марке конструкции, начиная с 1 и далее в порядке возрастания — без привязки к системам или диапазонам номеров, как в АР.
Если отверстие изначально относилось к одной системе (например, ОВ1), но в результате появления рядом другой сети (например, ОВ2) и отверстие было объединено.
Параметр «ИНЖ_Отв_Номер» необходимо перезадать в соответствии с новым типом.
Параметр «ИНЖ_Отв_ТипСистемы» должен иметь значение ИНЖ.
12. У неактуальных отверстий должен быть рабочий набор «Удаленные_отверстия» и значение параметра «ИНЖ_Отв_Номер_Изм» равно «999».
После проверки параметров 3D-вид должен быть настроен для экспорта.
Применить шаблон вида «3D_Navisworks» и проверить:
- Все связи скрыты;
- Рабочий набор «Удаленные отверстия» — скрыт;
- В случае наличия на виде лючков, штроб и т.д., должен быть применен фильтр, скрывающий их.
Далее настроенный 3D-вид экспортируется в NWC для последующей обработки в Navisworks.

3 этап: Navisworks.
Осуществляется проверка корректности положения отверстий в пространстве модели.
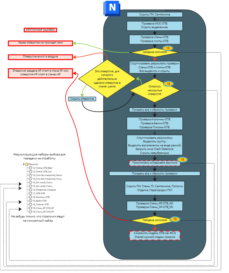
Схема этапа:


Из экспортированного NWC и файлов NWC разделов АР, КР и ИОС формируется сборка NWF в Navisworks. Если в здании несколько секций, а файл задания выдан только на одну из них – то сборка NWF должна включать модели разделов только для этой секции, а в случае отсутствия деления – на весь корпус (актуально для систем, моделируемых на все здание без деления на секции). Например, на рисунке ниже все сети, кроме СС и ЭОМ, делятся на секции, а файлы СС и ЭОМ подгружены целиком для корпуса К1.1.

В сборке файл отверстий сначала проверяется на самопересечения. Если есть неточности занести в набор «16_ОТВ-ОТВ».

После этой проверки обязательно зрительно сверить результат с файлом Revit – расхождений быть не должно. Результат проверки записывается в отчет.
Затем проверяется правильность применения семейств.

Для стен должны быть применены «ИНЖ_Отверстие_ВЕРТ» (отверстия для вертикальных конструкций), для плит – «ИНЖ_Отверстие_ГОР» (отверстия для горизонтальных конструкций). Большая часть коллизий на этом этапе возникает из-за неаккуратно размещенных отверстий, когда отверстие в перекрытии задевает или перекрывает стену и наоборот.
В случае, если отверстия расставлены неаккуратно – это заносится только в перечень замечаний, но не в отчет. Так же обновляем набор «12_Стены-ОТВ_Гор» и «12_Плиты-ОТВ_Верт».
Для всех сетей должны быть предусмотрены отверстия, при этом допустимые отклонения фиксируются в BEP. Если обнаружены места, где отсутствуют отверстия под сеть, необходимо обновить наборы «13_Сети без отверстий_Плиты» и «13_Сети без отверстий_Стены».

Все имеющиеся отверстия должны обеспечивать прохождение сетей, в противном случае обновляются наборы «14_Нет сетей_Плиты» и «14_Нет сетей_Стены».
Отверстия должны быть расположены непосредственно в конструкции, а не в воздухе, если они находятся в воздухе, обновляется набор «15_Отверстия в воздухе».
Кроме того, отверстия не должны пересекаться с несущими колоннами, балками и пилонами. Проверки «17_Колонны-ОТВ», «17_Балки-ОТВ» и «17_Пилоны-ОТВ»и следует провести и просмотреть вручную для выявления мест пересечения отверстий с несущими колоннами, балками и пилонами. Исключения составляют закладные гильзы и маленькие отверстия, поэтому лучше обсудить эти случаи с конструктором. Отверстия для раздела АР не должны находиться в стенах КР и наоборот; в противном случае обновляются наборы «18_Стены_КР-ОТВ_АР» и «18_Стены_АР-ОТВ_КР».

Важно: отверстие может быть расположено в вентиляционной шахте. Тогда оно будет найдено как не имеющее основания или сетей, пересекающих его, но на самом деле – это верно расположенное отверстие. Такие отверстия нужно убирать из результирующих наборов выбора.
Теоретически возможна ситуация, когда семейство отверстия расположено на сети, но не пересекает стену\плиту. Проверка на такие ошибки не проводится, т.к. отверстия расставляются плагином, который формирует отверстие только при пересечении сети и стены\плиты. Таким образом, вероятность такой ошибки исчезающе мала.
Результат каждой проверки следует сохранять в соответствующем наборе выбора. Если набора не существует – то создать его. Если он существует, но проверка пройдена идеально и замечаний по ней нет – такой набор нужно удалить.
Когда все проверки пройдены и результирующие наборы выбора сформированы и проверены – модель нужно сохранить как NWD в папку проекта с текущей датой.
Общая структура файлов после проведения всех проверок будет выглядеть так:

4 этап: заполнение отчета.
Результаты всех проверок заносятся в отчет «Протокол проверки модели», а замечания со скриншотами — в отдельную вкладку замечаний.

Особенности заполнения шаблона отчета:
- Имя модели (1) должно совпадать с названием вкладки отчета.
- Поле «Дата» (2) заполняется датой проверки. При следующей проверке слева вставляется новый столбец для новой даты. Таким образом, последняя актуальная дата проверки всегда остается в столбцах E-F.
- В поле под датой (3) вносится версия модели в Signal и актуальный для нее номер изм. Например, «v54 изм. 26».
- Поле для комментария (4).
- Напротив имени проверки заполняется ее статус (5). Статус, может быть, нескольких видов:
- «Принято» – проверка пройдена, все элементы соответствуют указанному критерию.
- «Не принято» – какая-то часть элементов не соответствует критерию. В этом случае в колонке «к-во» указывается число элементов, не прошедших проверку.
- «Не принято см. скрин» — какая-то часть элементов не соответствует критерию. В этом случае в колонке «к-во» указывается число элементов, не прошедших проверку, а во вкладке «ОТВ (скрины)» вносится замечание со скриншотом, иллюстрирующим причину, почему проверка не пройдена.
- «Не проверяется» — проверка не проводилась в указанную дату.
- «Отработано» — статус ставит разработчик модели отверстий после того, как проанализирует и исправит статусы «Не принято» или «Не принято см. скрин».
- В колонке «к-во» (6) указывается количество отверстий, не прошедших проверку.
BPM передает заполненный отчет в работу DM. Если в отчете есть замечания, решение о передаче в работу согласуется с ГИПом.
NWD и протокол проверки модели передаются исполнителю файла заданий для отработки замечаний.